您现在的位置是:首页>>班级网站>>西阆苑园区>>西阆园区中班>>中一班>>班级主题>>文章内容
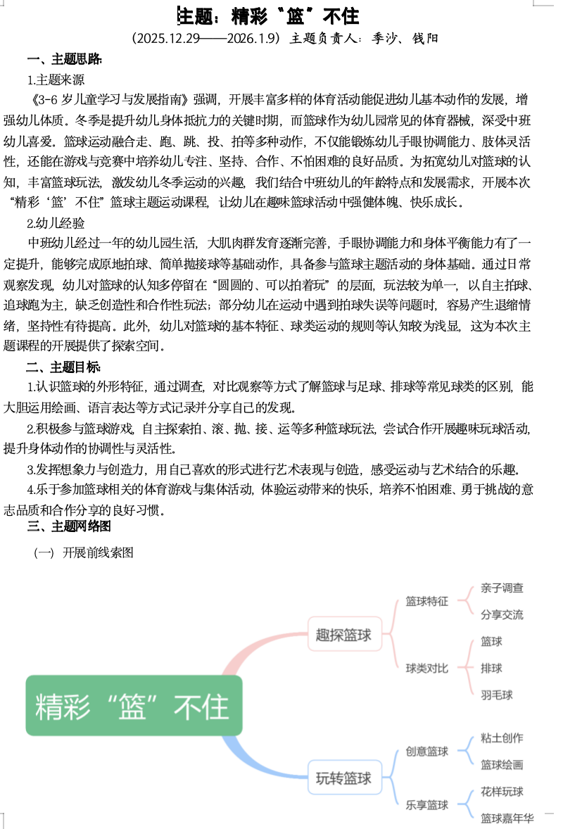
主题:精彩“篮”不住
发布时间:2025-12-26   点击:   来源:原创   作者:季沙

QQ20251226-163620.png


附件:
    关闭窗口
    打印文档
    日访问量统计  |   总访问量统计  

    主办单位:常州市新北区新桥街道中心幼儿园    苏ICP备10201501号-3
    技术支持:新北区教师发展中心、常州万兆网络科技有限公司    访问统计